尊敬的各位参赛者,
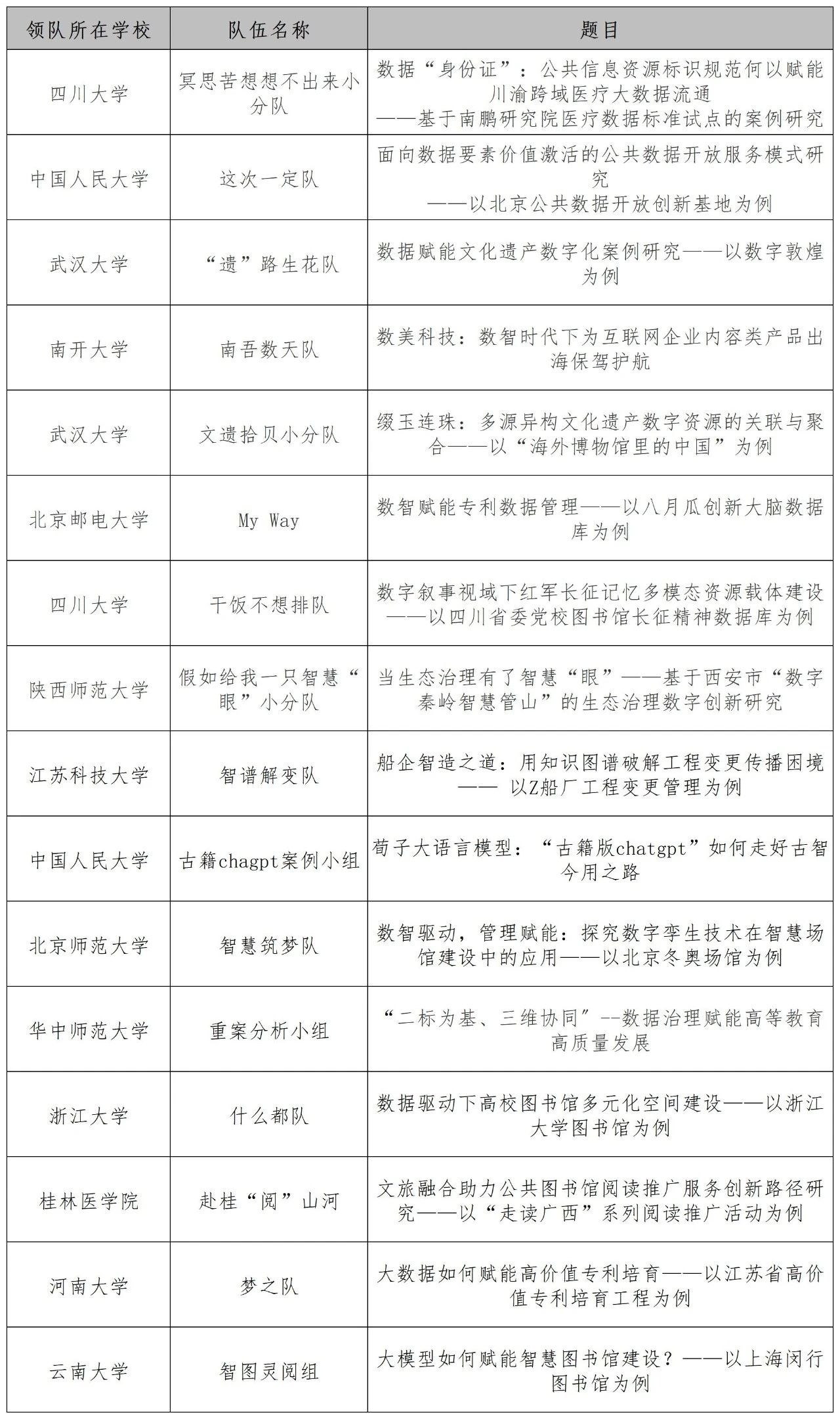
第二届全国信息资源管理案例大赛已进入激烈的半决赛阶段,32支团队表现令人瞩目。这些队伍不仅展示了信息资源管理领域的最新进展,还通过其出色的创造力、专业知识、独特的解决方案和表达能力,获得了评委的广泛认可。在12位评审专家的细致和全面评审后,我们荣幸地宣布以下16支队伍成功晋级至决赛(排名不分先后)。

以上16支队伍将于5月24号至5月26号在河北雄安新区举行决赛。决赛具体安排详见亚洲电竞博彩网站导航 官方网站,此外有关比赛的更多信息将在“人大信管院案例中心”上推出,欢迎大家持续关注。
祝贺所有晋级的队伍!同时也对所有的参赛者表示高度的赞赏和敬意,你们都是赛场上的明星,是未来信息资源管理领域的希望。期待在决赛见证更多精彩的瞬间!
如有任何关于赛事的疑问,请发送邮件至第二届全国信息资源管理案例大赛[email protected],或联系大赛工作人员:
杨老师(咨询评审事宜)电话:13691004158;
王老师(咨询大赛规则事宜)电话:18810669945;
任同学(咨询晋级、获奖事宜)电话:18228960590。
第二届全国信息资源管理案例大赛组委会
2024年5月12日